3月27日,2023“工賦?上海”創新大會在滬召開,正式開啟了為期一周的活動周。2023“工賦?上海”創新大會由上海市經濟和信息化委員會、上海市通信管理局、中國信息通信研究院指導,上海市工業互聯網協會(工業互聯網產業聯盟上海分聯盟)主辦,上海市虹口區人民政府特別支持。本次大會落實《上海市制造業數字化轉型實施方案》各項指標,聚焦“工賦鏈主”、“平臺+園區”等專項工程和重點任務,推動“3+6”重點產業領域場景落地,持續打響“工賦?上海”品牌。
上海市政協副主席、中國工程院院士錢鋒出席大會并做主旨演講。市政府副秘書長莊木弟,工業和信息化部信息通信管理局一級巡視員王鵬出席并為大會致辭。市通信管理局長王天廣,中國信息通信研究院院長余曉暉,市經濟信息化委副主任張英,虹口區人民政府副區長陳帥等出席大會。
莊木弟在致辭中強調,要以新一輪的科技革命和產業變革加速數字化賦能制造業高質量發展,通過工業互聯網加快推動全產業鏈、全價值鏈的有效鏈接,打造全新生產制造和服務體系。近年來,上海在全國率先布局工業互聯網,打造智能工廠,充分釋放數字化放大、疊加、倍增作用,深入開展“工賦?上海”行動、加快培育“工賦”鏈主,持續優化“工賦”生態。面向未來,上海需要加快構建現代化產業體系,聚焦三方面工作:強化平臺打造,支持“鏈主”企業打造行業性工業互聯網平臺,持續輸出數字化能力,推動上下游企業集成互聯,融通賦能;強化示范應用,打造一批“菜單式”“組團式”“生態化”服務模式,推進工業數據、知識圖譜與智能算法創新應用;強化生態打造,推動工業5G專網建設,建設一批高性能工業云,深化打造長三角工業互聯網一體化示范區。
市政府副秘書長莊木弟
王鵬在致辭中指出,我國工業互聯網從無到有、從小到大,構建了與制造業發展階段相匹配的“中國方案”,設施建設取得新成效,技術創新取得新突破,行業應用取得新拓展。下一步,一是抓好頂層設計引導,出臺支持工業互聯網高質量發展政策舉措,深化產融合作、產教融合,用好財稅金融政策。二是夯實產業基礎設施,深入實施工業互聯網創新發展工程,加速推進關鍵技術產業化突破,增強標識解析國家頂級節點服務能力。三是深化規模應用普及,打造5G工廠“中國品牌”,樹立5G工廠示范標桿,發揮鏈主企業數字化轉型帶動作用。四是壯大產業發展生態,鼓勵各類市場主體協同配合,完善工業互聯網標準體系,發揮好產業聯盟在技術合作、供需對接等方面的紐帶作用。
工業和信息化部信息通信管理局一級巡視員王鵬
中國信息通信研究院院長、黨委副書記,工業互聯網產業聯盟理事長余曉暉作《工業互聯網推動制造業高端化、智能化、綠色化發展》主旨演講。他提出:中國工業化的進程和信息化的結合是一脈相承的,越來越深入和聚焦,已成為實現中國式現代化非常重要的目標。
中國信息通信研究院院長余曉暉
以診促建,多方協同助力數字化轉型進程
市經信委副主任張英處獲悉,上海市將打造制造業數字化轉型的 “上海方案”,聚焦“工賦鏈主”梯度培育,促進“平臺+園區”融合發展。特別是,加大供需兩側評估診斷力度,以評促建提升全產業數轉水平。按照《上海市制造業數字化轉型實施方案》要求,到2025年底,完成本市制造業企業數字化診斷全覆蓋。
會上,上海質量管理科學研究院、上海工業自動化儀表研究院及上海工創中心等6家公司上臺,正式啟動“規上制造業企業數字化診斷”,將分別從標準、診斷、安全、咨詢、標識及數據等不同角度切入,幫助企業“望聞問切”理清需求和制定頂層規劃。
“三大軍團”聚合力,煥發產業發展勢能
會上,中國電信先進制造業混編軍團、中國移動全連接工廠軍團、中國聯通裝備制造軍團共同發起助力工賦?上海聯合行動倡議,扎根上海這片熱土,積極謀劃開拓制造業數字化轉型領域新優勢,進一步煥發上海“3+6”產業發展勢能,全力參與上海新型工業化發展,在推動現代產業體系變革洪流中貢獻力量。
電信將通過實施規上企業數字化診斷,幫助企業打通智能化改造和數字化轉型過程中的堵點、難點和痛點,助力企業打造數字化工廠。移動將積極融合制造業數字生態服務圈,以新型服務體系、端到端的交付能力深入工業生產經營環節,為所有合作企業提供數字化轉型咨詢顧問式服務。聯通正在聯合工業互聯網協會等伙伴建設的“工賦智聯公共服務平臺”將會提供“菜單式”的供需對接綜合公共服務、基于云原生的工業APP市場、分層解耦的工業互聯網基座平臺等基礎類服務。充分整合上海市公共服務資源,降低工業企業獲取數字化轉型解決方案的門檻和難度。
“鏈式反應”裂變升級,以標桿助推全產業鏈轉型
2022年10月發布的《上海市制造業數字化轉型實施方案》,提出到2025年,著力打造40家“工賦鏈主”、帶動和賦能上下游企業1500-2000家,變“要我轉”為“我要轉”。
會上,舉行“工賦鏈主”建圈強鏈結對儀式,上海核工院、國網上海電力、延鋒金橋、外高橋造船、上海致景、中微半導體、上海化學工業區等作為鏈主企業,助推核電、電力、汽車零部件、船舶、紡織、半導體、化工等行業協同創新戰略合作。據了解,第二批工賦鏈主的征集遴選工作正有條不紊地展開。
平臺效應添翼賦能,“平臺+園區”融合創新
“工業互聯網平臺+園區”是構建產業融合發展的新模式,會上,東方美谷、上海化工區、大飛機產業園、上海灣區等一批特色產業園區與平臺合作方結對,持續推動區域產業集群實現整體性數字化轉型升級和高質量發展。今年,上海還將深入開展工業互聯網一體化進園區“百城千園”專題活動,推動工業互聯網向園區落地普及,促進廣大企業尤其是中小企業數字化轉型。
能源雙碳數字化,示范場景領航未來
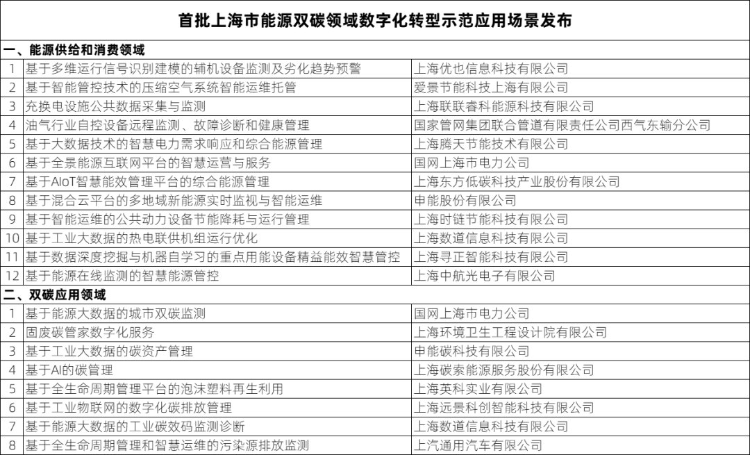
應用場景是制造業數字化轉型的驅動力和價值體現,也是數字產業培育的土壤。本市開展了能源雙碳領域工業互聯網應用場景征集評選工作,共有20個應用場景入選首批示范應用名單,包括12個能源供給和消費領域,主要涉及能源企業智慧運營、能源設備優化運行和能源服務商綜合能源管理等方面;以及8個雙碳應用領域,主要涉及雙碳監測、固廢碳管家數字化服務和碳資產管理等方面。
業界大咖齊聚,洞察數實融合趨勢與未來
重磅嘉賓分享環節,中國工程院院士錢鋒、中國信息通信研究院院長余曉暉及阿里研究院副院長安筱鵬分別從“數實融合助力制造業數字化轉型”“工業互聯網推動制造業高端化、智能化、綠色化發展”“擁抱‘數據+算法’定義的新制造”展開,高屋建瓴地指出數實融合發展趨勢、工業互聯網價值目標及新制造模式。
圓桌論壇環節,阿里研究院副院長安筱鵬作為嘉賓主持,與江南造船(集團)董事長林鷗、上海電器科學研究所(集團)輪值總裁吳小東、上海來伊份股份董事長施永雷、麥肯錫咨詢全球董事譚永超及道客科技創始人陳齊彥等,圍繞“數實融合,助力新型工業化發展”展開,深入探討“數字化轉型這道必答題及其風險”“數字化轉型的起點和錨點”。
本次大會由人民網上海頻道全程直播,30多家媒體集中采訪報道。在此特別鳴謝聯合承辦方、協辦單位和支持單位。